信息时间:2019-04-01信息来源:阅读次数:
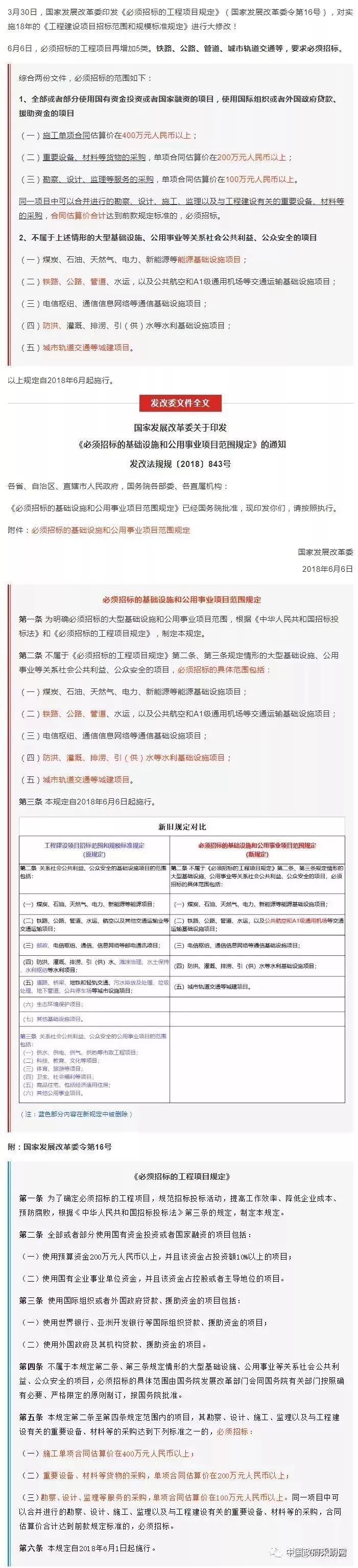
多个省市政府集中采购公开招标限额直接从200万上调至400万!文末附最新版《必须招标的工程项目规定》(国家发展改革委令第16号)全文解读!
山东省
近日,山东省财政厅发布《关于公布2019年度山东省省级政府集中采购目录及限额标准的通知》。
一、分散采购限额标准
在分散采购限额标准方面,前一期目录为货物类50万元、服务类100万元(工程勘察、设计、监理服务为50万元)、工程类100万元。新目录将2019年省级分散采购限额标准调整为:货物和服务类100万元(工程勘察、设计、监理服务为50万元)、工程类150万元。
货物类分散采购限额标准直接从50万元上调为100万元,也就是说100万以下的医疗设备、耗材等不用纳入分散采购!
二、公开招标限额标准
公开招标数额标准的涨幅更大,前一期目录为货物类200万元、服务类200万元(工程勘察、设计、监理服务为50万元)、工程类200万元。新目录将2019年省级公开招标数额标准调整为:同一预算项目下,货物和服务类单项或批量采购金额400万元,工程类单项合同金额400万元。
公开招标限额从200万大幅提升至400万,也就是说400万以下产品不用公开招标!
上海市
上海市财政局近期同样发布了《上海市2019-2020年政府采购集中采购目录和采购限额标准》。
此次调整,医疗器械设备集中采购限额标准由原先20万以上变成50万以上。
也就是说50万以下的医疗器械设备不用进行集中采购!
上海市政府采购公开招标数额标准:
政府采购公开招标数额标准从200万元调整到400万元。
意味着400万以下的医疗设备、耗材产品将不用公开招标
青海省
青海省人民政府不久前发布《青海省2019—2020年度政府集中采购目录及限额标准》,批量采购省级达到30万以上、市级达到20万以上、县级达到10万以上的医疗设备被纳入青海省部门集中采购目录。

一、分散采购限额标准
(一)省级分散采购限额标准:货物、工程和服务类项目,单项或者批量采购预算金额从20万上调至50万元。
(二)市(州)级分散采购限额标准:货物、工程和服务类项目,单项或者批量采购预算金额从10万上调至30万元。
(三)县级分散采购限额标准:货物、工程和服务类项目,单项或者批量采购预算金额从10万上调至20万元。
二、公开招标限额标准
(一)省级货物和服务类项目公开招标限额:采购预算金额从200万上调至300万元。
(二)市(州)级货物和服务类项目公开招标限额:采购预算金额从50万上调至200万元。
(三)县级货物和服务类项目公开招标限额:采购预算金额从50万上调至100万元。
湖北省
湖北省人民政府同样也发布《湖北省2019—2020年政府集中采购目录及标准的通知》。《目录及标准》在政府集中采购目录、分散采购限额标准、公开招标数额标准等方面作了调整。

公开招标数额标准:
其中2019年起,省级公开招标数额标准从200万元调整到300万元,市级从100万元调整到200万元,县级标准100万元不变。武汉市市本级执行省级公开招标数额标准。
分散采购限额标准:
分散采购限额标准从50万元(含50万元)调整为100万元(含100万元)。
福建省
10月29日,福建省财政厅发布了《省财政厅修订政府采购目录及标准》,新目录中明确包含医疗设备(计生、防疫设备入此类)等采购项目。

本次文件中,福建省省财政厅对省级政府集中采购的限额标准作出了不少调整。
其中就包括如下两条要求:
一、提高自行采购的标准。将目录内金额起点和目录外限额标准统一提高至50万元;
二、将公开标准数额标准由100万元提高至200万元。扩大采购人选择采购方式的自主权,采购人可根据采购项目特点自主确定适宜的采购方式。
也就是说,从今往后,福建省50万以下的设备、耗材不用进行部门集中采购,200万以下的医疗产品不用公开招标!
相较于过去的采购标准,福建省的公开招标限额整整比上期提高了100万元!
陕西省
10月,陕西省财政局发布了《2019年度政府集中采购目录及采购限额标准》。

陕西省新《目录》要求省级货物和服务类项目采购预算金额达到10万元以上;省级货物和服务类项目的采购预算金额达到200万元以上。
也就是说陕西省10万以下的设备、耗材不用进行部门集中采购,200万以下产品不用公开招标!
江苏省
近日,江苏省财政厅发布《关于印发省级政府集中采购目录及限额标准的通知苏财购〔2018〕51号》。

一、部门集中采购目录
医疗设备和耗材被纳入部门集中采购目录。
一、分散采购限额标准

二、公开招标限额标准
省级公开招标数额标准为200万元(含)以上。对使用财政性资金涉及重大的民生项目、社会关注度高,预算在1000万元以上的项目,应纳入集中采购。
浙江省
10月17日,浙江省财政厅发布《关于公开征求《浙江省2019年度政府集中采购目录及标准(征求意见稿)》意见的通知》。

一、政府集中采购目录
医疗设备(应国际招标的除外)纳入浙江省省级货物类政府集中采购项目。
二、部门集中采购目录

三、分散采购限额标准
货物、服务类项目:省级为50万元,市级为30万元,县级为20万元。
四、公开招标限额标准
货物、服务类项目:省、市、县三级均为200万元。
新疆
关于印发《新疆生产建设兵团2018—2019年度集中采购目录及分散采购限额标准》的通知
一、集中采购目录
医疗设备被纳入集中采购目录
二、分散采购限额标准
单项或批量采购预算满20万元的货物、工程、服务类分散采购项目,纳入政府采购管理。
三、公开招标数额标准
兵团本级单项或批量采购预算满150万元、师市和团镇级单项或批量采购预算满120万元的货物、服务类项目,应当以公开招标的方式实施政府采购。
广西
广西省2018-2019年集中采购目录及限额标准
一、集中采购目录
医疗设备(其中包括手术器械、医用仪器、设备、材料等)、医用材料、医疗卫生和社会服务、医疗卫生服务纳入专用类政府采购目录:可委托政府采购社会代理机构采购,也可委托集中采购机构采购。
二、政府采购限额标准
政府集中采购目录以外,单项或批量预算金额在采购限额标准(含本数)以上的项目,实行分散采购。采购人可以自行采购,也可以委托采购代理机构采购。采购限额标准如下:
货物、服务类项目:自治区本级单项或批量预算金额20万元以上,设区市、县级10万元以上;
工程类项目:自治区本级单项或批量预算金额30万元以上,设区市、县级20万元以上。
政府集中采购目录以外,采购限额标准以下的项目, 不实行政府采购,由采购单位按照内控、财务等制度执行。
三、公开招标限额标准
5月30日,广西壮族自治区财政厅发布《桂财采〔2018〕14号广西壮族自治区财政厅关于调整2018—2019年政府采购项目公开招标数额标准的通知》。
货物类省级公开招标数额标准调整为200万以上,此前是120万元以上,此次调整意味着广西省级政府集中采购单项或批量采购预算200万元以下数额标准(含本数)的货物不用公开招标!
黑龙江
黑龙江省2018年政府集中采购目录及标准
黑龙江省2018年政府集中采购文件中明确规定:
政府采购应当采购本国产品,确需采购进口产品的,应按照政府采购进口产品相关规定执行,由采购人组织专家对拟采购的进口产品进行论证,报财政部门审核。
一、政府采购集中采购目录
年预算总额40万元以上的医疗设备纳入政府采购集中采购目录。
按照《黑龙江省财政厅关于规范省属高校和科研院所科研仪器设备采购管理有关事项的通知》(黑财采〔2017〕5号)规定,省属各高校、科研院所的科研仪器设备采购项目,可自行组织或委托代理机构采购。由采购人自行组织论证,并形成论证意见,采购组织形式为部门集中采购(科研)。
二、政府采购限额标准
货物10万元及以上,服务20万元及以上,工程50万元及以上。
三、政府采购公开招标数额标准
货物类中同类品目采购计划(预算)金额100万元(含)以上的项目,服务类中同类品目采购计划(预算)金额200万元以上的项目,要采取招标方式组织采购。未达到招标限额标准的货物类项目可采取竞争性磋商或竞争性谈判方式。
北京
北京市2018-2019年政府采购集中采购目录及标准
一、部门集中采购项目
医疗设备及服务(卫计、医管部门主责)实行部门集中采购,具体项目由主管部门确定。部门集中采购可以共享中央主管部门的协议采购招标结果。
二、分散采购及限额标准
除集中采购机构采购项目和部门集中采购项目外,各部门采购单项或批量金额达到50万元以上(含50万元)的货物和服务项目、100万元以上(含100万元)的工程项目应执行《中华人民共和国政府采购法》和《中华人民共和国招标投标法》有关规定,实行分散采购。
三、政府采购公开招标数额标准
采购公开招标数额标准以上的项目,必须采用公开招标的方式。因特殊原因需要采用公开招标以外的采购方式的,应当在采购活动开始前获得本级政府采购监督管理部门的批准。公开招标的具体数额标准如下:
1.货物或服务类:单项或批量采购金额一次性达到200万元以上(含200万元)。
2.工程类:按照北京市有关规定执行。
江西
江西省本级2018-2019年度政府采购集中采购目录及限额标准
一、部门集中采购目录
单项或批量10万元(含)以上医疗设备纳入部门集中采购目录,列入部门集中采购目录内的项目必须由主管部门依法统一自行采购或委托采购代理机构组织实施。
一、采购限额标准
集中采购目录以外,单项或批量金额达到20万元以上(含20万元)的采购项目由采购单位自行或委托采购代理机构依法组织采购.集中采购目录以外,采购限额标准以下的采购项目不适用«政府采购法»的有关规定。
二、公开招标的数额标准
项或批量采购金额200万元以上(含200万元)的政府采购货物、服务项目应当采用公开招标方式组织实施.
单项或批量采购金额未达到公开招标数额标准的,可以选择其他采购方式。
应当以公开招标方式进行采购的项目化整为零或者以其他任何方式规避公开招标采购.同一预算项下的采购项目不得采用非公开招标方式采购两次以上。
河南
河南省2018-2019年政府集中采购目录及标准
一、部门集中采购项目
省级单次或批量预算50万元以上的医疗设备纳入部门集中采购项目。
二、政府采购限额标准
未列入集中采购机构采购项目和部门集中采购项目目录的,省级各部门采购单项或批量预算达到50万元以上(含50万元)、市级(含省直管县)20万元以上(含20万元)、县级10万元以上(含10万元)的货物、工程和服务的项目,属于政府采购范围,应按《中华人民共和国政府采购法》和《中华人民共和国招标投标法》有关规定执行。
药品及医用耗材集中采购项目按照相关规定执行,不再纳入政府采购管理。
三、政府采购公开招标数额标准
提高了公开招标的数额标准和分散采购限额标准。省厅按级次提高了货物和服务公开招标的数额标准:省级由2016年的120万元提高到200万元、市级提高到150万元、县级提高到100万元。
内蒙古
内蒙古自治区2018-2019年政府集中采购目录及标准
一、政府采购集中采购目录
医疗设备纳入政府采购集中采购目录。
二、公开招标数额标准
政府采购货物类、服务类项目,单次采购预算金额 200 万元以上的,应当采取公开招标方式采购。
三、分散采购限额标准
政府采购实行集中采购和分散采购相结合。集中采购目录外,单次采购预算金额 50 万元以上的货物、服务类采购项目,属于分散采购项目,应依法施行政府采购; 单次采购预算金额50 万元以下的货物、服务类采购项目,由单位自行采购,不需办理政府采购手续。
西藏
西藏自治区2018年政府集中采购目录及采购限额标准
在西藏自治区2018年政府集中采购文件中明确,应当优先实现国务院财政部门制定的政府采购政策功能目标,如节约能源、保护环境、扶持不发达地区和少数民族地区、促进中小企业发展等。
一、采购限额标准(单项采购金额)
自治区本级。货物、服务类:50万元以上(含50万元)修缮、装饰及改扩建:80万元以上(含80万元)
二、公开招标限额标准
自治区本级和除日喀则市、林芝市、山南市以外的其他地(市),单项或批量采购金额200万元以上货物、服务、工程类项目,应当采取公开招标方式采购(除涉密项目)。
天津
天津市2018年政府集中采购目录和采购限额标准
一、集中采购机构采购项目。
预算金额20万元以上的医疗设备纳入市级政府集中采购。采购人采购政府集中采购目录以外,政府采购限额标准以上的货物、服务和工程项目,应当按照政府采购法律法规规定实施分散采购。
二、公开招标数额标准
货物类、服务类项目公开招标数额标准为200万元,工程类项目按照建设工程项目的相关规定执行。购人采购货物或者服务达到公开招标数额标准的,应当采用公开招标方式;因特殊情况需要采用公开招标以外的采购方式的,
应当在采购活动开始前获得同级财政部门的批准。采购人不得将应当进行公开招标的项目化整为零或者以其他任何方式规避公开招标。
四川
四川省2018—2019年政府集中采购目录及采购限额标准
一、公开招标数额标准
此外,和上次公布的标准相比较,此次提高了公开招标数额标准。
《标准》明确政府采购货物和服务项目,单项或批量采购预算省级和成都市本级在200万元(此前为150万元)、其他市(州)本级和成都市所辖县(市、区)级在120万元(此前为80万元)、其他县(市、区)级在80万元(此前为50万元)以上的纳入公开招标范围。政府采购工程项目的公开招标数额标准按国务院有关规定执行。
二、分散采购数额标准
分散采购数额标准为集中采购目录以外,单项或批量采购预算省级和成都市本级在50万元、其他市本级和成都市所辖县(市、区)级在30万元、其他县(市、区)级在10万元以上的货物和服务项目;单项或批量采购预算省级和成都市本级在60万元、其他市本级和成都市所辖县(市、区)级在40万元、其他县(市、区)级在20万元以上的工程项目。
安徽
安徽省2018-2019年政府集中采购目录及采购限额标准
一、集中采购目录
单项或批量采购预算满20万元医疗设备、医药品纳入集中采购目录。
二、分散采购限额标准
对于未纳入集中采购目录但达到采购限额标准的项目,应当依法实行分散采购。分散采购限额标准为:
省级:货物、服务类项目,单项或批量采购预算满20万元;工程类项目,单项采购预算满50万元。
市、县级:货物、服务类项目,单项或批量采购预算满10万元;工程类项目,单项采购预算满30万元。
三、公开招标数额标准
政府采购货物、服务类项目,省级单项或批量采购预算满200万元,市、县级单项或批量采购预算满100万元的,必须采用公开招标方式。
海南
海南省省级2018-2019年政府集中采购目录及标准
一、政府集中采购目录
采购预算在50万元以上(含50万元)医疗设备和器械纳入集中采购目录,纳入集中采购目录的项目必须委托集中采购代理机构采购。
一、分散采购限额及标准
集中采购目录以外且采购限额标准以上的政府采购项目实行分散采购。分散采购必须严格按照政府采购法律、法规和规章规定的采购方式和程序实施。
二、公开招标数额标准
采购预算金额达到200万元以上(含200万元)的货物、工程和服务项目必须采用公开招标方式采购。
采购人不得以化整为零的方式拆分、肢解政府采购项目,不得违法逃避政府采购监管或规避公开招标采购。在一个财政年度内,采购人将一个预算项目下的同一品目或者类别的货物、工程、服务多次自行购买,累计资金数额超过政府采购限额标准的,属于化整为零方式规避政府采购。
四、鼓励优先或必须使用国产
1. 政府采购应有助于实现国家的经济和社会发展政策目标,包括支持本国产品采购、促进中小企业发展、优先采购节能环保产品、扶持监狱企业和残疾人福利性单位等,对属于上述范围内的品目,各部门、单位应按照国家有关规定,进行优先采购或者强制采购。
2. 政府采购原则上要求购买国内产品,确需购买进口产品的,必须按财政部关于印发《政府采购进口产品管理办法》等规定向财政部门申报,获得批准后才能采购。高校、科研院所采购进口科研仪器设备按照相关规定实行备案制管理。
辽宁
辽宁省2018年政府集中采购目录及限额标准
一、集中采购限额标准
辽宁省新的采购目录对省、市、县(区)三级分别做了细化规定。其中省本级的集中采购预算金额为50万元以上,沈阳市、大连市和鞍山市在30万元以上,其他各市在20万元以上,县(区)在10万元以上,但上一期目录对此并未明确。
另外,从品目的具体内容来看,新目录较去年有多处改动。删除”“药品”“疫苗”等品目。
二、分散采购的限额标准
省本级、沈阳市、大连市和鞍山市的限额标准为30万元,其他各市为20万元,县(区)级是10万元,此前这一标准统一定为5万元。
三、公开招标采购的限额标准
关于公开招标,通知要求,省本级和市级的货物与服务项目的标准为200万元,县(区)级是100万元;工程项目的限额标准未做改动,依然是200万元。
此外,新标准根据现实需要,增加了有关网上商城、批量采购、定点采购、建设工程和政府向社会力量购买服务等方面的新要求。其中明确,对于集中采购和分散采购以外的的技术、服务标准统一,采购人普遍使用的货物和服务项目,实行网上商城、批量采购和定点采购,具体的适用范围和标准由各级财政部门根据本地实际情况另行发文制定。网上商城、定点采购或批量采购不能满足需要的其他项目,采购人可按内控、财务等制度规定自行采购,不需履行政府采购程序。
云南
云南省2018年政府采购目录及限额标准
公开招标的数额标准
预算金额在200万元数额标准以下的政府采购工程项目,预算单位确需采用招标方式实施采购的,应当向工程建设行业主管部门申报,可不编制政府采购预算。
广东
广东省2018年政府采购目录及限额标准
除纳入批量集中采购范围的项目外,货物类和服务类项目预算金额达到公开招标数额标准的,采购人应当采用公开招标方式依法组织实施;政府采购货物或服务项目的公开招标数额标准为200万元。
吉林
吉林省2018-2019年政府集中采购目录、政府采购限额标准和公开招标数额标准
一、政府采购限额标准
采购货物、服务和工程类项目限额标准为:货物、服务类项目单项或批量采购预算金额达到20万元(含20万元);工程类项目采购预算金额达到50万元(含50万元)。
总额20万元医疗设备、医学的研究和试验开发服务、医学的研究和试验开发、医疗设备维修和保养服务、医疗卫生服务纳入2018-2019年吉林省政府集中采购目录。
二、政府采购公开招标数额标准
采购项目公开招标数额标准为:采购货物、服务类项目,批量采购金额达到100万元(含100万元);工程类项目采购金额达到200万元(含200万元)。
山西
山西省2018-2019年度集中采购目录及采购限额标准
一、部门集中采购项目
人用疫苗纳入部门集中采购项目。
二、政府采购限额标准
未列入集中采购机构采购项目和部门集中采购项目目录的,各类货物、服务、工程类采购预算项目金额达到30万元以上(市级不高于20万元以上)实行政府采购。
二、政府采购公开招标数额标准
采购货物、服务类项目,批量采购金额达到100万元(含100万元)以上应采用公开招标采购方式。
湖南
湖南省2018年省级政府集中采购目录及政府采购限额标准
一、省级政府集中采购目录
采购预算在50万元以上的人工疫苗纳入省级政府集中采购目录。
二、省级政府采购限额标准
《湖南省2018年省级政府集中采购目录》以外且采购限额标准以上的政府采购项目,实行分散采购。具体限额标准为:
1、货物项目:采购预算金额达到50万元以上;
2、服务项目:采购预算金额达到80万元以上;
3、工程项目:采购预算金额达到100万元以上。
三、公开招标数额标准
湖南省政府采购货物和服务项目公开招标数额标准为100万元;
省直各单位不得以化整为零的方式拆分、肢解政府采购项目,不得逃避政府采购监管或规避公开招标采购。
河北
调整河北省政府采购集中采购目录和限额标准的通知(2017-2018)
1.政府采购限额标准:货物/工程/服务:省级50万元(含)以上、设区市级20万元(含)以上、县(市、区)级10万元(含)以上。
2.公开招标数额标准:货物/服务:省级200万元(含)以上、设区市级150万元(含)以上、县(市、区)级100 万元(含)以上。
甘肃
甘肃省2017-2018年政府集中采购目录和采购限额标准
1、分散采购限额标准:除集中采购机构采购项目和部门集中采购项目外,各部门采购单项或批量金额达到20万元以上的货物项目、30万元以上的服务和工程项目应当严格按照《中华人民共和国政府采购法》及其实施条例有关规定执行。
2、公开招标数额标准:单项采购金额达到100万元以上的货物或服务项目,应当采用公开招标方式。工程项目的公开招标数额标准执行甘肃省有关规定。
宁夏
宁夏回族自治区本级2017年—2018年政府采购目录及标准
1、公开采购限额标准:单项或批量采购预算金额超过50万元的货物、工程和服务类政府采购项目,应当实行公开招标。
2、自行采购限额标准:年度预算金额50万元以内(含50万元)的工程类采购项目,年度预算金额50万元以内(含50万元)采购目录以外的货物和服务项目,由采购人依法自行组织实施采购,不再报财政部门审核;采购目录以内的货物和服务项目,以及目录以外且超过50万元限额标准的所有采购项目,拟采取自行采购方式实施采购的必须上报自治区人民政府批准。

2018年,招投标改革正式步入“深改”阶段。
